软件:Word
格式:doc
版权:人物画像、字体及音频仅供参考
发布类型:网友原创 版权投诉

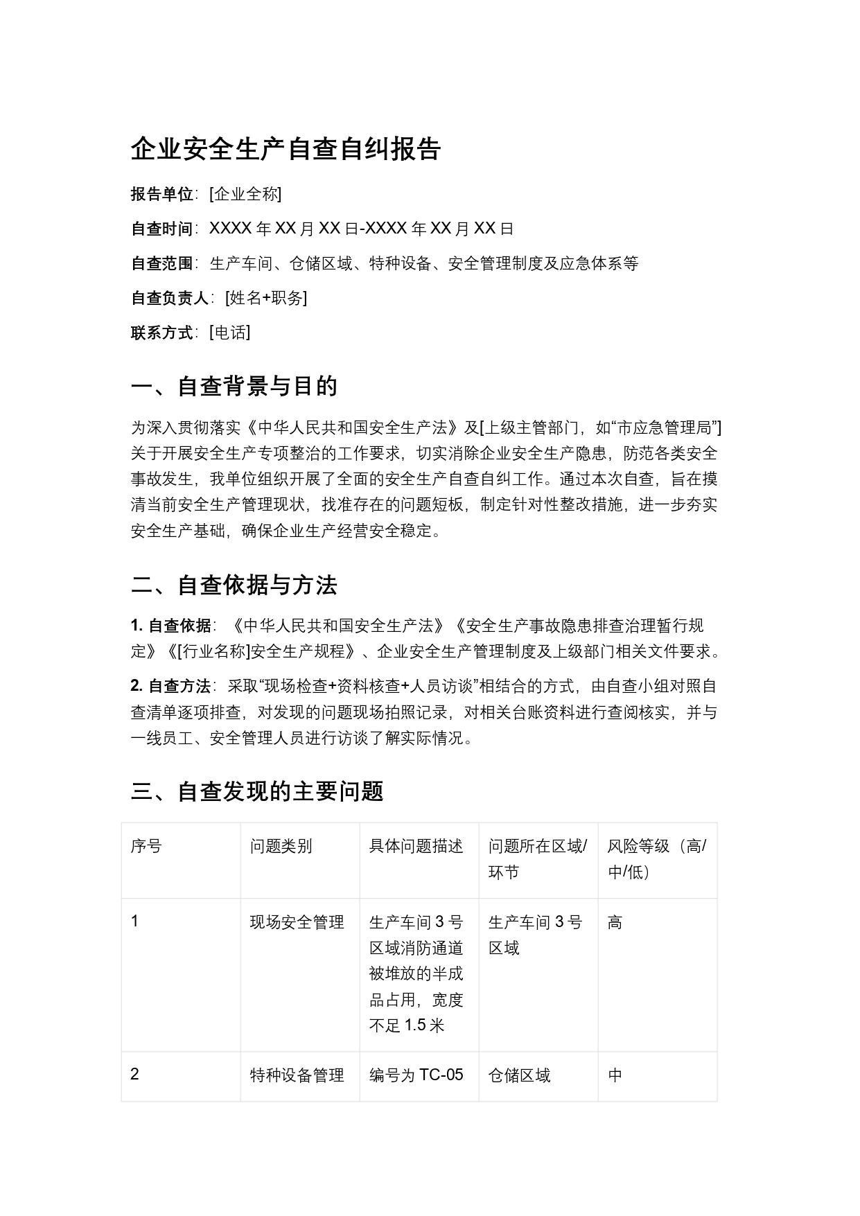
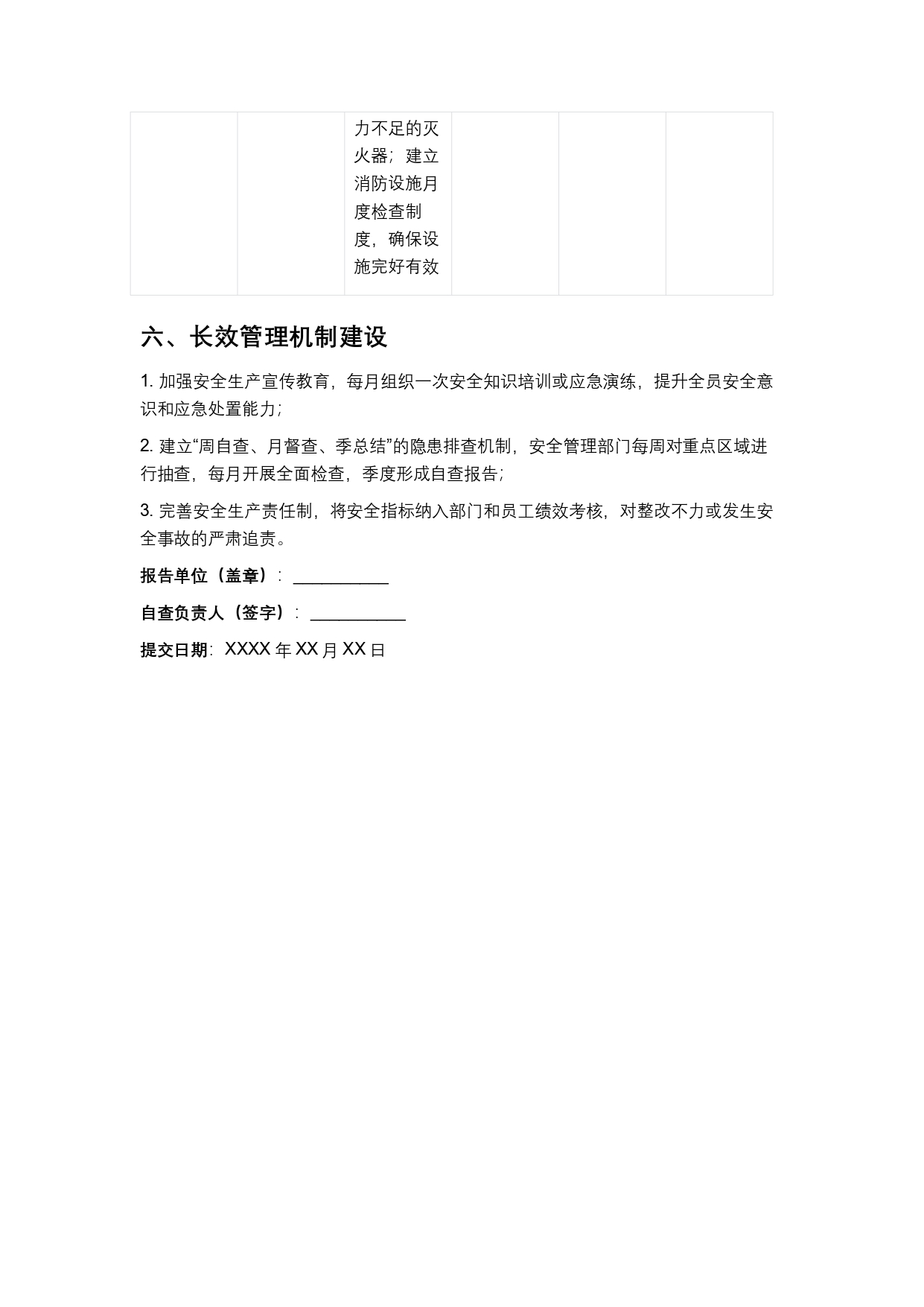
企业安全生产自查自纠报告


企业安全生产自查自纠报告
相关推荐更多>>

爱文库AI助手

👋 你好!我是你的爱文库AI助手。正在为您调取当前模版,请耐心等待 · · · · · ·

设置

爱文库VIP全站资源终身免费下载
加入VIP 继续下载
简历模板支付×
企业安全生产自查自纠报告0.00
请选择支付方式:
VIP赠送免费下载权限立即开通
请选择充值数额:
请选择充值平台:
应付金额:30(价值50元≈6折) 确认支付
充值即时到账,立即可用。 客服电话:029-63371038 客服QQ:800138264点击交谈
简历模板支付
需要扣除:0.00金币当前余额:金币
确认取消
模板免费下载
需要扣除:1当天剩余:
确认取消

联系我们 | 关于我们 | 常见问题

爱文库(iwenku.com)专注分享有价值的文库下载平台,提供合同模板、简历模板、协议模板、欠条文库等多方面文库下载服务,更多合同文库就来爱文库iwenku.com

南京宁梦信息科技有限公司 版权所有 2023-现在 爱文库 苏ICP备2023042145号-4